As reported yesterday by many outlets, Mark Johnson announced a reorganization at the Department of Public Instruction, one of the many results of a recent court case that took over a year to settle and an audit that cost over a million dollars which said that DPI was underfunded.
Alex Granados of EdNC.org published the actual email sent out by Johnson to staff at DPI.
Dear Colleagues:
As most of you know, since becoming state superintendent, I have advocated a strategy of bold innovation and true urgency at the N.C. Department of Public Instruction to support our state’s educators and students.
Today, we are taking major steps toward those goals by changing the way DPI is organized. To provide better support to the field, we need more efficiency and fewer silos in our organizational structure. (You can see the new structure here.)
To that end, I am creating a new deputy superintendent structure to drive innovation, collaboration, and operational efficiency. All deputy superintendents will now have a more effective number of directors reporting to them, which allows us to flatten the org chart and break down silos in the department. More division directors will be closer to leadership in this flatter structure.
Dr. Maria Pitre-Martin, who has been invaluable to me and to the department, will remain in her position as Deputy Superintendent for District Support. Dr. Eric Hall will become the Deputy Superintendent of Innovation. The new Deputy Superintendent of Operations position will relieve the other deputies from dealing with the department’s procurement, contracts, IT, HR, and other operational matters. This will allow Maria and Eric to focus on better supporting educators, students, and parents while the department can now make long-overdue improvements to our internal processes.
Eric’s group will house divisions including Charter Schools, the ISD, Career and Technical Education, Curriculum and Instruction, Accountability, and Federal Programs – all areas that will focus on generating, implementing, evaluating, and scaling successful strategies across the state to improve student outcomes.
Maria’s district support group will include the new Regional District Support, the new Educator Recruitment and Support, and other divisions that assist school districts and educators. The vision for this group will be to begin the shift to a data-driven support model through regional support teams. Teams will utilize a central data repository to improve local decision-making in partnership with schools and districts.
Maria will play the key role in driving collaboration as the Regional District Support team will need to work across the entire department. In fact, you may notice that there doesn’t seem to be a perfect break between the Innovation and District Support groups; that is by design. Overall, the changes are intended to foster more cooperation and collaboration among directors for the ultimate benefit of our educators and students.
Today, Maria, Eric, and I met with division directors to begin the work to develop plans for the transition to the new structure. I will begin to meet weekly with my DPI leadership team and regularly with division directors to drive our vision for transforming K-12 education in North Carolina. Also, all DPI staff will have an opportunity soon to discuss this new structure with us.
Thank you for your patience as we move to implement these changes. I know there has been a significant amount of change at DPI over the past 18 months. I appreciate all the work staff and local districts have done while these shifts, sometimes painful and sometimes merely distracting, have played out around us. I sincerely hope that we are at a point where we can begin to focus on urgently driving the innovation our system needs to truly fulfill the educational aspirations of educators, parents, and students.
In the coming weeks, we will be communicating more with you and the field about how these changes will be implemented and what changes districts and charter schools can expect.
Thank you for all you do for North Carolina’s public schools. North Carolina is fortunate to have you.
Mark
Important contact information:
-
Dr. Maria Pitre-Martin will be the Deputy Superintendent for District Support.
-
When local district officials or superintendents have questions or concerns for DPI, Maria is your best point of contact as she will reach across the department to drive collaboration and customer service for schools.
-
-
Dr. Eric Hall will be the Deputy Superintendent of Innovation.
-
Dr. Pamela Shue will remain the lead for early childhood education as the Deputy Superintendent for Early Education.
-
The Deputy Superintendent for Operations has not been announced yet.
-
Alexis Schauss will fill a new position as the Chief School Business Officer for NC public schools.
-
Stacy Wilson-Norman will be the division director for Curriculum and Instruction. Thank you to Christie Lynch-Ebert for serving as the interim director.
-
There are no other changes in division directors.
-
Regularly scheduled webinars will continue for now as Eric, Maria, Alexis, Stacy, and other division directors formulate best practices going forward (https://www.ednc.org/2018/07/24/superintendent-mark-johnson-announces-new-organizational-changes-at-dpi/).
Forget that Stacy Wilson-Norman actually spells her name “Stacey” and that “true urgency” took over 18 months to happen, there are some things worth noting about the new organizational chart.
Below is what it was prior to the new reorganization.

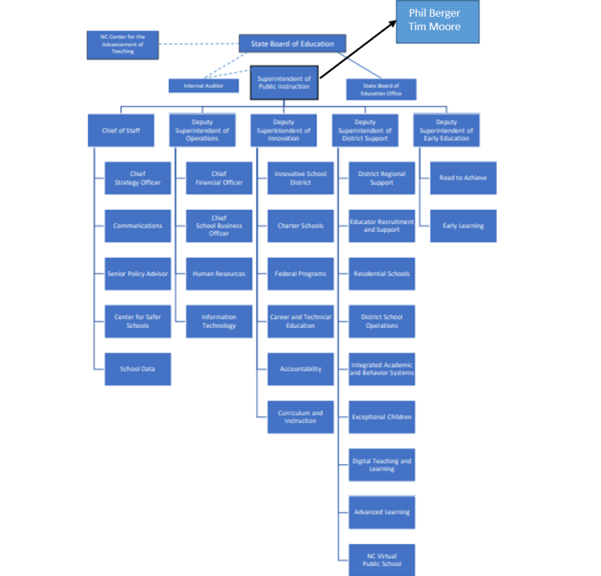
This is what it looks like now.

The first thing to notice is that on the older chart some positions were titled with ALL CAPS and had a thicker border surrounding them. That meant that these people were Dual-Report Positions. In short, they answered to both the state board and to Johnson. However, that went away on July 1 with this:
“With the 8 June 2018 North Carolina Supreme Court ruling upholding the constitutionality of Session Law 2016-126, I am now exercising my authority under that Act to manage administrative and supervisory personnel of the Department. Accordingly, I am changing your position appointment from “dual report” to reporting [only to the Superintendent directly] or [to the Superintendent through the Deputy State Superintendent]. The change in your appointment is effective immediately,” Johnson wrote (https://www.ednc.org/2018/07/17/state-board-of-education-loses-power-over-dpi-leadership/).
What that means is that those people who held those positions not only answer to Johnson now alone, but he has total control over what they do. A man with less than two calendar years of teacher training and classroom experience combined along with an unfinished term on a local school board now “calls” the shots for all of those veterans in a DPI whose budget is being slashed by the very people who prop up Johnson.
Also in the older chart, Johnson reports to the state board. In the new one, the state board of education does not even really have any ties to DPI except through an internal auditor. It’s like they do not exist, which is just what the powers that run the NCGA wanted.
Another change is that there are now FOUR Deputy State Superintendents: Operations, District Support, Early Education, and Innovation.
Innovation? One can see the concreteness of operations, support, and focus on early education, but “Innovation” sounds rather nebulous.
Or maybe not if you have followed Johnson’s track record these past eighteen months in office.
If you look under the Dept. Supt. of Innovation’s duties you will see the following:
- Innovative School District
- Charter Schools
- Federal Programs
- Career and Technical Education
- Accountability
- Curriculum and Instruction
That job is being filled by Dr. Eric Hall who until recently was only the superintendent of the Innovative School District. So now the super of an ISD that has only one school in its district which is many miles away from DPI and has yet to be opened as an ISD school much less proven its effectiveness but also has almost unlimited funds to ensure success – now breathe – will take over five other branches of DPI functionality?
If giving that many hats to one person who has yet to show results in the state as far as his previous post begs is innovative, then it is appropriately named.
If someone is going to be able to spin SB514, diversity problems, and a lack of accountability for the charter school industry here in NC with a positive light, then yes, that would be innovation. And it could happen because Dr. Hall oversees accountability.
Yet will he have the objectivity to be able to show how accountable or unaccountable charters and the ISD prove to be?
And believe it or not, innovation within curriculum and instruction is more teacher driven, but Johnson seems to not like teachers in any of his posts. Their experience and insight would prove him wrong.
Of course, any new state superintendent will want to put his mark on DPI, but this organizational change is just another way of placing people loyal to Johnson and ultimately loyal to Berger and Moore in positions to carry out other people’s wishes. Right now they are bent on privatizing as much of the public education system as they can. They need “YES” people in DPI. And no one is a bigger “YES” person than Johnson.
Maybe they forgot one crucial part to the new organization flowchart that would lend more clarity.

That’s more like it.
Here we go again. One more insult to all my colleagues at DPI, and this one is a doozy. Right as we’re dealing with the unnecessary elimination of jobs that many valued and productive colleagues were in, now we see demotions of the ones who have actually been running the day-to-day operations and the promotion of others who have done nothing. Maria has been the de facto superintendent and everybody knows it. She’s been the one at the division meetings, the conferences, the agency preparations for monthly State Board meetings, etc., doing all the things that a superintendent is supposed to do. Even now, in his very email, she’s identified as the best point of contact for local district officials and superintendents. Isn’t our state superintendent supposed to be that person? And she’s been the epitome of a professional. And what does she get for that? Half of the divisions who used to report to her have been assigned to someone else; and not to just anybody. The person who got promoted, and is receiving these critical divisions to supervise: Has. Never. Been. A. Teacher. Or. Administrator. In. A. Public. School. He might smile and be very nice, but come on! Federal Programs? Our entire statewide testing system? Career & Technical Education and Curriculum & Instruction? All with zero experience in actually administering any of these at any level?
And how can one be a deputy superintendent of innovation? Sounds like ‘vice-president of bright and shiny’ or ‘vice-chancellor of different’, because their current use of the word ‘innovation’ has nothing to do with quality. We have tons of innovative programs and practices already (School Improvement Planning, Migrant Education, Title II, Positive Behavior Intervention & Support, CTE Middle School Expansion Grants, District & School Transformation, State Improvement Project for students with disabilities, Home Base, Governor’s School, National Board Certification, the North Carolina Action Research Network, Head Start, and on and on), things that actually work and have real data. All of that gets ignored and replaced with vague detail-free references to innovation, silos, flattening and urgency. Here’s what it looks and sounds like https://www.youtube.com/watch?v=ZIxcxfL5jas. It’s what you say when you really know neither what already exists nor what is needed. Watch for that Deputy Superintendent of Operations position; that most likely will be filled by another political tie with no significant public school system experience. Toss in the slights and marginalizations of Adam, Stacey, Claire and others who have been doing the hard work of the agency while neophytes and ideologues run roughshod with disregard. And then, to have the nerve to say ‘I appreciate all the work staff and local districts have done while these shifts…have played out around us’ like he was some bystander who wasn’t responsible for them.
We’ve been through reorganizations before, each of them by people looking to make their mark, only to be whiplashed by the change for a while and then the person bolts and leaves us with the mess. Then the pendulum swings in a different direction for some other visionary claiming things are ‘urgent’ and we have to make another change. This, however, is far worse than any of them. I can only hope more people will wake up to this modern-day ‘Emperor’s New Clothes’ story that is unfolding before them. What a joke, and what a travesty to see up close how taxpayer dollars are being squandered on such an absurd scam day after day.
LikeLike
Pingback: DPI insider: Superintendent Mark Johnson's new reorganization scheme is a "joke," "travesty," | The Progressive Pulse
Pingback: Deputized Education | Truth in American Education