Consider this – a corporate attorney who taught for two school years through a program that historically does not place many long term teachers into the public schools and who did not complete a full term as a school board member was elected in the most contentious election year in recent memory to become state superintendent.
After he was elected and before he took office, he was granted more power as a state superintendent by a gerrymandered legislature in a special session that was thought to be called to repeal HB2. He has spent more than half his entire term “embroiled” in a legal battle with the state board of education that was controlled by the same political party and literally was (still is) a non-public figure while budgets expand vouchers, keep charter schools from being regulated, stagnate per pupil expenditures for traditional public schools, and cut the budgets for the very department he is supposed to run.
All on the taxpayers’ dime.
Remember what Phil Berger had to say about Johnson in 2017 when Johnson won his initial round in courts with the state board?
“Voters elected Superintendent Mark Johnson based on his platform of strengthening our state’s public schools, and I’m pleased the court recognized the constitutionality of the law and that our superintendent should be able to execute the platform voters elected him to do”
There’s a tremendous amount of smug irony in that statement. Why? Because what voters elected Johnson to do was based on the job description that at the time was associated with the state superintendent’s job. What power Johnson now has was augmented by Berger and his cronies after Johnson was elected in a wave of conservative electoral victory.
If it was so important for the state superintendent to have new power over the public school system that was originally in the hands of the state board of education, then should not have each preceding state superintendent been given the same power?
Apparently not. Because each preceding state superintendent was much more qualified to be such than Johnson is. Each preceding state superintendent would have fought against the measures that have been enabled, enacted, and empowered by the current NCGA because that would have been in the best interests of the traditional public school system.
Especially June Atkinson. But Dr. Atkinson was no puppet for the NCGA.
Mark Johnson is.
When Berger stated that Johnson was elected on “his platform of strengthening our state’s public schools,” what he really inferred was that Johnson was going to allow “reformers” like Berger to strengthen charter schools and voucher programs – initiatives that actually hurt traditional public schools.
And it is a little sadistically humorous that a man (Berger) who has championed a variety of policies that have been ruled unconstitutional (gerrymandered districts, Voter ID law, etc.) would brag about upholding the constitutionality of the law. That same man also pushed to not extend Medicaid in this state when so many people needed it and the very hospital in his hometown of Eden filed for bankruptcy.
Consider the reorganization that occurred at DPI last summer after the final decision of the lawsuit between the state board and Mark Johnson.
Below is what it was prior to the new reorganization.

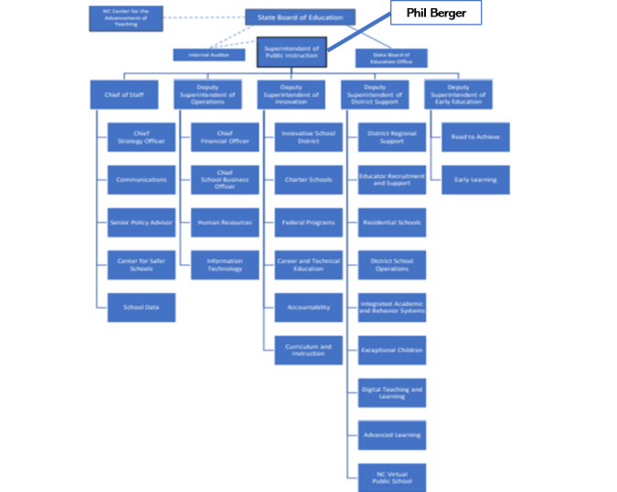
This is what it looks like now.

The first thing to notice is that on the older chart some positions were titled with ALL CAPS and had a thicker border surrounding them. That meant that these people were Dual-Report Positions. In short, they answered to both the state board and to Johnson. However, that went away on July 1, 2018.
What that means is that those people who held (or hold now) those positions not only answer to Johnson alone, but he has total control over what they do (or the person who controls Johnson), A man with less than two calendar years of teacher training and classroom experience combined along with an unfinished term on a local school board now “calls” the shots for all of those veterans in a DPI whose budget is being slashed by the very people who prop up Johnson.
Also in the older chart, Johnson reports to the state board. In the new one, the state board of education does not even really have any ties to DPI except through an internal auditor. It’s like they do not exist, which is just what the powers that run the NCGA wanted.
Have you ever seen Mark Johnson rally for traditional public schools? Have you ever seen him actually go to a large group of teachers and hold himself accountable? Has he ever gone in front of a group of superintendents and held himself accountable?
That’s because Johnson seems to only do the bidding of one person: Phil Berger.
In actuality the organizational chart at DPI looks more like this:

The state of North Carolina needs an educational leader to lead the public school system – a person not afraid to confront a the likes of Phil Berger and instruct him that he has been abusing the system. We need someone who will fight for the public schools and place principles before personalities.
What we have now is a weak, ineffective, timid individual who does the bidding of one person who has sought to dismantle the public school system to open it up to “reforms” that benefit a very few.